干旱严重限制了苜蓿的生长和产量,研究其抗旱性响应机制,明确干旱胁迫下相关基因的表达模式,为后期筛选耐旱性的关键基因提供依据和参考。
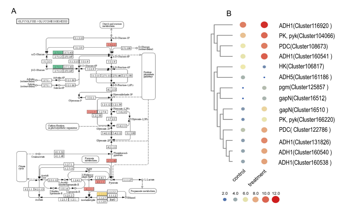
星空彩票体彩版张博教授团队联合中国农科院北京畜牧兽医研究生庞永珍研究员团队在生理和转录组上分析了黄花苜蓿抗旱的响应机制,并强调了干旱胁迫中涉及的多种途径。用PEG-6000对黄花苜蓿植株进行胁迫,生理结果显示:与对照组相比,处理组植株的抗氧化酶活性(SOD、POD、CAT)和可溶性糖含量均增加。转录组结果显示,与对照组相比,处理组植株中有706个基因存在差异表达。对差异表达基因的基因富集分析显示,不同途径中的许多基因均显著富集,包括苯丙素生物合成(ko00940)和糖酵解/糖异生(ko00010),表明这些关键途径参与了干旱响应。通过qPCR验证了7个差异表达基因的表达水平,证实了其参与黄花苜蓿的干旱响应。综上所述,以上结果为研究黄花苜蓿的干旱响应提供了重要依据,并为今后豆科作物的分子研究和遗传育种奠定基础。


(A)(B)参与糖酵解/糖异生途径的基因聚类热图;(C)苯丙素途径的基因聚类热图;(D)参与苯丙素途径的基因聚类热图。
文章信息:Qian Li, Lili Gu,Jiaxing Song,Chenjian Li,Yanhui Zhang,Yuxiang Wang,
Yongzhen Pang, Bo Zhang. Physiological and transcriptome analyses highlight multiple pathways involved in drought stress inMedicago falcata.(2022)
原文链接:https://doi.org/10.1371/journal.pone.0266542